コルネリウス編 Edit

第1章 死の国エンデルフィア Edit

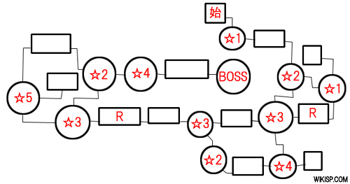
ラウンドマップ Edit

map/2-1.jpg

重要アイテム Edit

名称分類入手法
魔力石装備☆1バトルステージ
スパイラルクローフォゾンプリズム☆2バトルステージ
防御の指輪装備☆4バトルステージ(vsポルターガイスト)
アークホイールフォゾンプリズム隠しステージ
スパークボルトフォゾンプリズムラウンドクリア報酬

備考 Edit

  • ボスステージ手前のチェックポイント右横の裂け目に隠しステージがある(↑+○で調べてステージ移動)

第2章 魔王の都市ネビュラポリス Edit

ラウンドマップ Edit

map/2-2.jpg

重要アイテム Edit

名称分類入手法
早歩きのベルト装備☆4バトルステージ(vsジャイロドワーフ)
ラウンドブレードフォゾンプリズム☆2バトルステージ
土星の腕輪装備☆3バトルステージ(vs猛将バーサーカー)
ペインキラーマジックミックス☆1バトルステージ
双翼の鍵☆4バトルステージ
奇跡の果実Cその他☆5バトルステージ
アサルトハイフォゾンプリズム隠しステージ
二人の王子と宝剣ノートラウンドクリア後のドラマ
プラズマサークルフォゾンプリズムラウンドクリア報酬

備考 Edit

  • 屋上のステージは、足場から落ちると下のステージに落とされてしまうので注意
  • ラウンドマップ右側の空飛ぶドワーフがいるステージから隠しステージに行ける
    左上端の足場から1段下に降りてステージ移動
  • ボスステージへ行くには「双翼の鍵」が必要

第3章 イルリットの深い森 Edit

ラウンドマップ Edit

map/2-3.jpg

重要アイテム Edit

名称分類入手法
チュロスレシピ☆2バトルステージ
ポトフレシピレストステージのショップ
サンダークラウドフォゾンプリズム☆1バトルステージ
ポシェットカバン☆4バトルステージ
タイタニアの法律ノート☆2バトルステージ
聖なる水晶装備☆3バトルステージ
スパイラルフォールフォゾンプリズム☆5バトルステージ
快食の指輪装備宝箱
トキシックマジックミックス☆2バトルステージ
亡国の生き残りの噂ノートラウンドクリア後のドラマ
ストリークスラッシュフォゾンプリズムラウンドクリア報酬

備考 Edit

  • 料理が解禁
  • 特別なギミックは無く、スムーズに進むことができる
  • ☆5チャレンジステージでは、森の守護者マンティコア×2とバトル
  • ボスは偽者ベルベット

第4章 ウィンターホルンの尾根 Edit

ラウンドマップ Edit

map/2-4.jpg

重要アイテム Edit

名称分類入手法
発掘調査の手引きノート更新宝箱
アイスエレメントマジックミックス☆1バトルステージ
オニオンヌグラタンスープレシピレストステージのショップ
ニョッキレシピ宝箱
リバースクローフォゾンプリズム☆2バトルステージ
護符装備☆3バトルステージ(vsバグベア)
奇跡の果実C食べ物☆5バトルステージ
月の首飾り装備☆2バトルステージ
チーズケーキレシピ☆4バトルステージ
バレンタインの滅亡ノート☆3バトルステージ
小さなカバンカバン☆4バトルステージ
トプフェンパラチンケンレシピ宝箱(隠し部屋の手前のマップ)
スキルリンクフォゾンプリズム隠しステージ
スタンエンハンスフォゾンプリズムラウンドクリア報酬

備考 Edit

  • 道を塞ぐ氷壁はブレイズを使って溶かす。氷壁は2ヶ所あるのでブレイズを2個用意しておくと良い
  • 終点付近の雪だるまがいるマップに隠しステージがある(右端からステージ移動)
  • ボスは暴竜ワーグナー

第5章 亡国バレンタインの首都 Edit

ラウンドマップ Edit

map/2-5.jpg

<要検証>↑朽ちた鍵の場所が違った。星1→星2→R→星4→空白→星4戻→R戻→星3と進んでこの星3で入手した。進路によって違う?それとも誤記?

重要アイテム Edit

名称分類入手法
岩石のブーツ装備☆4バトルステージ
テンペストフォゾンプリズム☆2バトルステージ
古竜の鍵☆2バトルステージ
ラックアップマジックミックス☆3バトルステージ
奇跡の果実C食べ物☆5バトルステージ
引き寄せの指輪+1装備宝箱
魚介類のサラダレシピ☆2バトルステージ
カバンカバン☆4バトルステージ
朽ちた鍵☆3バトルステージ
ライトニングセイバーフォゾンプリズム隠しステージ
プーカたちよ尻尾を立てろ!ノートラウンドクリア後のドラマ
スタンストライカーフォゾンプリズムラウンドクリア報酬

備考 Edit

  • プーカの隠れ地下街が解禁
  • 砂嵐のマップは、「岩石のブーツ」を装備すると前に進めるようになる
    ☆4のクリア報酬で入手するか、レストステージのショップで買うこともできる
  • 「古竜の鍵」、「朽ちた鍵」を手に入れて、扉を開けてボスステージへ
  • ボスステージ付近のマップにある巨大壷を調べると隠しステージに行ける
  • ボスは妖精の王女メルセデス

第6章 ボルケネルン溶岩洞窟 Edit

ラウンドマップ Edit

map/2-6.jpg

重要アイテム Edit

名称分類入手法
クリティカルヒールフォゾンプリズム隠しステージ
大きなカバンカバン☆4バトルステージ
ファイヤーエレメントマジックミックス☆1バトルステージ
奇跡の果実S食べ物☆5バトルステージ
吸血の指輪+2装備宝箱(マップ右上端)
ブレイブハールフォゾンプリズム☆3バトルステージ
青の種火☆4バトルステージ
ラム肉のタルタルステーキレシピ☆2バトルステージ
ストライクレイフォゾンプリズムラウンドクリア報酬

備考 Edit

  • スタート地点付くのマップで垂れている溶岩の下から隠しステージに行ける
  • 道を塞ぐ溶岩はサイクロンを使って吹き飛ばすことができる
  • ボスステージへ行くには鍵「青の種火」が必要
  • ボスは予言の竜レヴァンタン

終章 タイタニア裏通り Edit

ラウンドマップ Edit

map/2-7.jpg

重要アイテム Edit

名称分類入手法
逆境の指輪+2装備☆2バトルステージ
カラドボルグフォゾンプリズム☆3バトルステージ
錆びた鍵☆1バトルステージ
ウフ・ア・ラ・ネージュレシピレストステージのショップ
ヴォルケーノマジックミックス☆4バトルステージ
手長エビのチップスサラダレシピ宝箱(破壊した壁の先)
幸運の石+2装備宝箱(破壊した壁の先)
ウーズ攻撃アイテム宝箱
赤盾の鍵☆3バトルステージ
メタモルフォーズマジックミックス☆4バトルステージ
奇跡の果実G食べ物☆5バトルステージ
チェイスブロウフォゾンプリズム☆2バトルステージ(青銅の扉先)
メガスパークフォゾンプリズムラウンドクリア報酬

備考 Edit

  • <重要>
    ラウンドクリア報酬のフォゾンプリズムが入手できないバグ(?)の報告があります
    念のためボス戦前にセーブをしておくと良いです
  • ひび割れた壁はヴォルケーノを使って破壊できる(計2ヶ所)
  • 「青銅の鍵」は、ハシゴの上をジャンプ攻撃すると鍵が落ちて入手できる
    鍵を使った扉の先でフォゾンプリズム「チェイスブロウ」が手に入る
  • ボスは暴竜ベリアル

コメント Edit

最新の10件を表示しています。 コメントページを参照

  • 同じく取れなかった -- 2016-01-16 (土) 15:53:11
  • 奥義技で止めを指したからかな? -- 2016-01-16 (土) 16:08:45
  • 同じくカラドボルクで仕留めた -- 2016-01-16 (土) 21:07:27
  • 試してみたらカラドボルグでとどめさすと取得できなくて通常技で倒したら取れた -- 2016-01-17 (日) 02:35:07
  • 同じくカラドボルグで締めたら取れませんでした。うーん格好良いし使い時!と思ったんだけどなー -- 2016-01-19 (火) 09:30:32
  • メガスパーク通常攻撃で倒しても取れない -- 2016-01-19 (火) 19:49:25
  • 初回でメガスパーク取れなくて、再挑戦してきたけどダメだったわ…修正はよ -- 2016-01-21 (木) 21:18:45
  • 一度カラドボルグで倒すとそのセーブデータでは入手不可能っぽい・・・ -- 2016-01-23 (土) 16:12:11
  • アビリティはどの時点でとれるようになるか分かる方いますか?終章クリア済ですがアビリティ取得がひとつも出来ない状況です。 -- 2016-02-07 (日) 05:00:57
    • 解決しました。 -- 2016-02-07 (日) 05:04:16
    • 同じ状況なのですが解決策知りたいです -- 2016-02-08 (月) 13:46:28
  • カラドボルクで倒してセーブしちゃったよ……修正待ちですね -- 2016-02-07 (日) 13:53:58
コメント:

トップ   編集 凍結 差分 バックアップ 添付 複製 名前変更 リロード   新規 一覧 単語検索 最終更新   最終更新のRSS
Last-modified: 2020-02-09 (日) 16:45:38 (2245d)